Iefans,靠谱的软件下载站

首页 最新文章 最新安卓 最新苹果 浏览器 IE教程 在线图片编辑 最新软件 最新游戏

当前位置: IEfans / 新闻资讯 / 游戏攻略/ 太吾绘卷空桑用什么武器?空桑派功法正逆练效果一览

太吾绘卷空桑用什么武器?空桑派功法正逆练效果一览

编辑:秩名2023-01-07 08:44:02

太吾绘卷刚出没多久,很多玩家对游戏中派系了解得并不全面,那么太吾绘卷空桑用什么武器?空桑派功法正逆练效果有什么区别?下面就和小编一起来看看,希望大家喜欢!

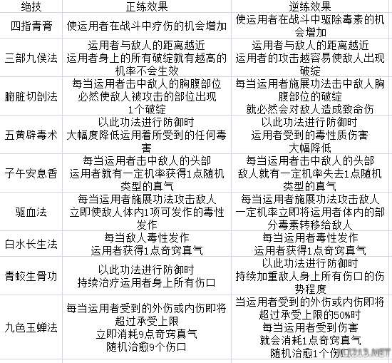
太吾绘卷空桑派功法正逆练效果一览

空桑派又名空桑药王派。空桑山虽为雪山,却别有洞天,山中奇珍异草无所不有。空桑弟子药毒双绝,药可起死回生,毒可杀人无形。空桑派为中立门派;立场以唯我为主,多唯我之士。


功法

武器都分为金铁木制等等,不同的武器招式不同3:1:1的比重不一样,可以看着选,同时记得练相关装备生活技能,不然你没法修理。


特殊互动

秘药延寿:可用时间不低于10;掌门好感达到或超过融洽;空桑派地区恩义不低于50% 。消耗50恩义10时间,增加健康上限,同时身中剧毒。(可搭配五毒五毒秘浴使用)。

功法正逆练特效



返回旧版Copyright © 1998-2025 www.iefans.net All Rights Reserved 浙ICP备2024095705号-3 意见反馈