Iefans,靠谱的软件下载站

首页 最新文章 最新安卓 最新苹果 浏览器 IE教程 在线图片编辑 最新软件 最新游戏

当前位置: IEfans / 新闻资讯 / 游戏攻略/ 太吾绘卷少林武功有哪些?少林派功法正逆练效果一览

太吾绘卷少林武功有哪些?少林派功法正逆练效果一览

编辑:秩名2023-01-07 09:52:01

太吾绘卷少林武功有哪些?目前版本共有十五大派系,不同派系有不同的功法,那么太吾绘卷少林派功法正练和逆练有什么区别?玩家该如何选择呢?下面就和小编一起来看看吧!

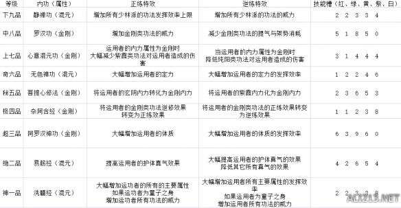
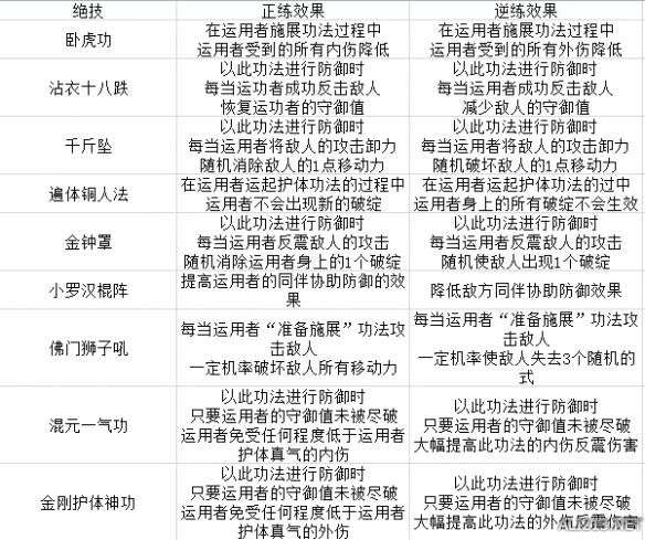
少林派功法正逆练效果一览


少林派为正派,立场以仁善为主,多仁善之士,不会向名誉过低之人传授武学,不会向正常女性传授武学(女生男相可混入少林,太吾也可向少林方丈推荐女弟子,不清楚是否为bug)

特殊互动

念经忏悔:可用时间不低于10;好感达到或超过融洽;少林派地区恩义不低于20%。

消耗20恩义10时间,减少恶名

功法


功法正逆练效果



返回旧版Copyright © 1998-2025 www.iefans.net All Rights Reserved 浙ICP备2024095705号-3 意见反馈