Iefans,靠谱的软件下载站

首页 最新文章 最新安卓 最新苹果 浏览器 IE教程 在线图片编辑 最新软件 最新游戏

当前位置: IEfans / 新闻资讯 / 游戏攻略/ 战国之道手游军衔怎么得_军衔获取技巧推荐

战国之道手游军衔怎么得_军衔获取技巧推荐

编辑:秩名2023-01-12 20:40:01

在战国之道手游中,军衔对人物的提升是非常的大的,还有不少玩家不知道要怎么样才能获得军衔,那么军衔要怎么样获得呢?下面小编就给大家讲讲军衔获取方法,一起来看看吧!

战国之道手游军衔取技巧推荐:

取方法介绍:

1.军衔升级是提升战斗力的主要方式之一。

2.达到对应军功即可升级军衔。

3.军功的获取:通过击杀敌国玩家或参与国家战事(点击获取军功前往)。

4.满足对应军衔所需军功,点击升级可接取军衔任务,完成任务军衔等级提升。

5.军衔最高等级为大将军王,达到大将军王可解锁将星之力。

6.将星之力升星可提升神器属性百分比。

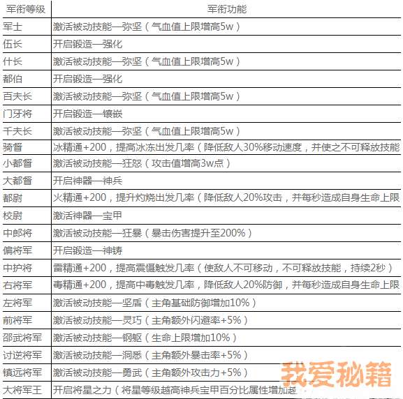
军衔等级与对应功能如下:


以上就是关于战国之道手游军衔怎么得?军衔获取技巧推荐,希望对大家有所帮助!

返回旧版Copyright © 1998-2025 www.iefans.net All Rights Reserved 浙ICP备2024095705号-3 意见反馈