Iefans,靠谱的软件下载站

首页 最新文章 最新安卓 最新苹果 浏览器 IE教程 在线图片编辑 最新软件 最新游戏

当前位置: IEfans / 新闻资讯 / 游戏攻略/ 全境封锁2各版本区别详情 全境封锁2各版本预购奖励一览

全境封锁2各版本区别详情 全境封锁2各版本预购奖励一览

编辑:秩名2022-11-02 05:58:02

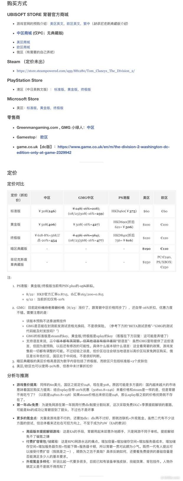
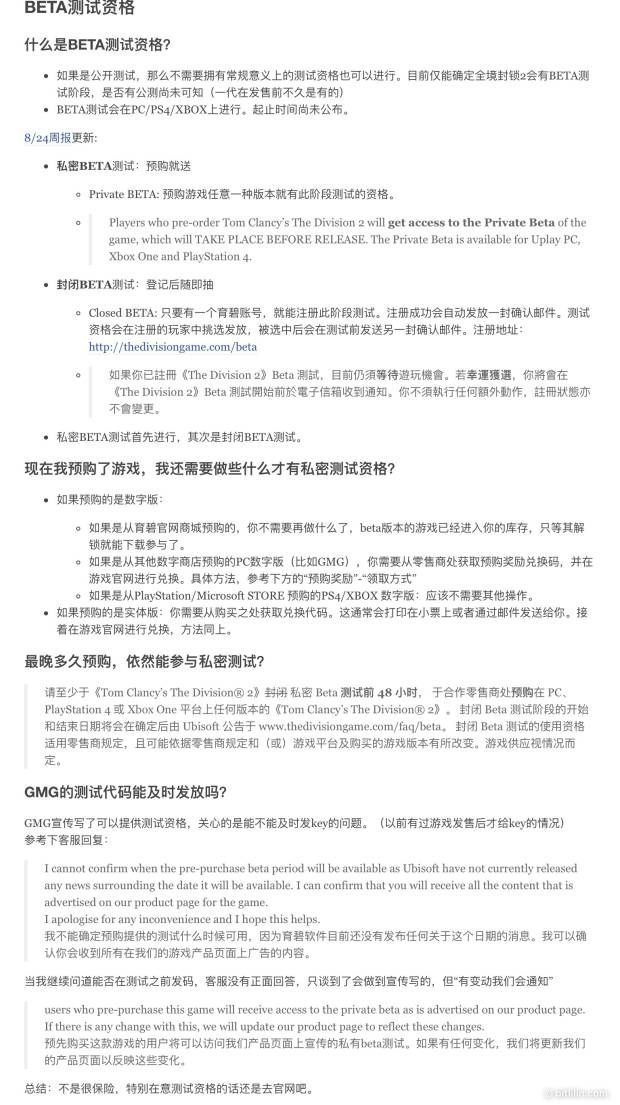
全境封锁2游戏版本比较多,而且玩家购买不同版本获得的奖励也不一样,大家知道全境封锁2游戏个版本的区别和奖励是什么吗?有什么区别吗?下面小编就为大家分享全境封锁2各版本区别及预购奖励详情,一起来看看吧。

全境封锁2各版本区别及预购奖励详情







以上就是小编为大家带来的全境封锁2各版本区别及预购奖励详情,希望对各位玩家有所帮助。

返回旧版Copyright © 1998-2025 www.iefans.net All Rights Reserved 浙ICP备2024095705号-3 意见反馈