Iefans,靠谱的软件下载站

首页 最新文章 最新安卓 最新苹果 浏览器 IE教程 在线图片编辑 最新软件 最新游戏

当前位置: IEfans / 新闻资讯 / 游戏攻略/ 携程致歉是什么梗 携程购买机票大数据杀熟事件道歉原文

携程致歉是什么梗 携程购买机票大数据杀熟事件道歉原文

编辑:秩名2022-11-05 08:52:01

携程致歉是什么梗?近日有微博网友爆料称,在携程购买机票疑似遭到“大数据杀熟”情况,今日携程官方对此做出回应。下面小编就为玩家带来携程致歉是什么梗介绍,一起来看看吧。

携程致歉是什么梗 携程购买机票大数据杀熟事件道歉原文

携程致歉是什么梗介绍

近日有微博网友爆料称,在携程购买机票疑似遭到“大数据杀熟”情况,今日携程官方对此做出回应。携程方面称,携程绝不存在任何“大数据杀熟”行为,对爆料所述订单进行复盘发现,2月26日发布的新版本在机票预定程序中存在Bug,并对此作出道歉。

携程致歉是什么梗 携程购买机票大数据杀熟事件道歉原文

携程致歉是什么梗 携程购买机票大数据杀熟事件道歉原文

日前,微博网友@陈利人爆料称,其在携程疑似遭遇“大数据杀熟”现象。他表示,自己日前想要在携程购买机票,显示总价格17548元,因为没有选报销凭证,于是退出重新填写。随后再去支付时,便显示没有余票,让回去重新选择,但总价较前一次贵了近1500元。但陈先生发现航空公司官网还显示有票。

携程针对陈先生订单,复盘了此Bug所涉及的其他订单。携程表示,经过初步统计,该Bug只会影响到票量紧张情况下的少部分用户,约1300名左右,涉及成交订单约100个。携程将逐一主动与客户联系,承担用户因此产生的损失。

同时,携程承诺,平台绝无“大数据杀熟”现象,如有因产品设计原因导致的用户误解,携程愿意随时倾听用户的反馈,并认真改进,欢迎广大用户和社会各界进行监督。

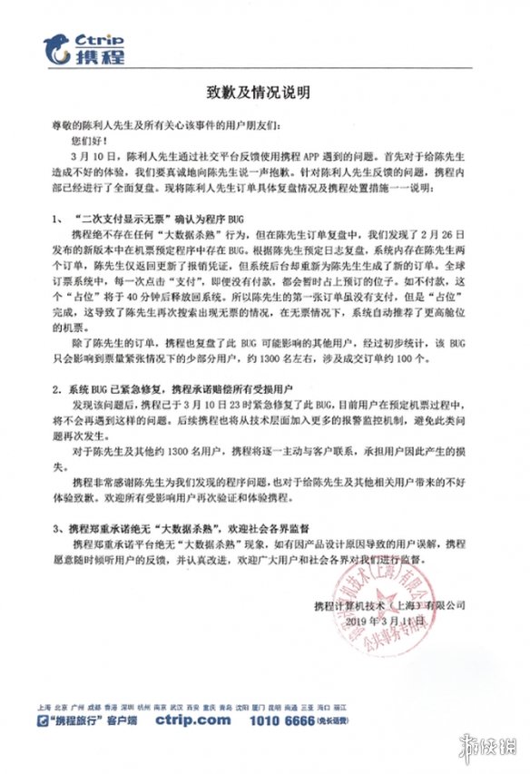
以下为道歉全文:

尊敬的陈利人先生及所有关心该事件的用户朋友们:

您们好!

3月10日,陈利人先生通过社交平台反馈使用携程APP遇到的问题。首先对于给陈先生造成不好的体验,我们要真诚地向陈先生说一声抱歉。针对陈利人先生反馈的问题,携程内部已经进行了全面复盘。现将陈利人先生订单具体复盘情况及携程处置措施一一说明:

1、 “二次支付显示无票”确认为程序BUG

携程绝不存在任何“大数据杀熟”行为,但在陈先生订单复盘中,我们发现了2月26日发布的新版本中在机票预定程序中存在BUG。根据陈先生预定日志复盘,系统内存在陈先生两个订单,陈先生仅返回更新了报销凭证,但系统后台却重新为陈先生生成了新的订单。全球订票系统中,每一次点击“支付”,即便没有付款,都会暂时占上预订的位子。如不付款,这个“占位”将于40分钟后释放回系统。所以陈先生的第一张订单虽没有支付,但是“占位”完成,这导致了陈先生再次搜索出现无票的情况,在无票情况下,系统自动推荐了更高舱位的机票。

除了陈先生的订单,携程也复盘了此BUG可能影响的其他用户,经过初步统计,该BUG只会影响到票量紧张情况下的少部分用户,约1300名左右,涉及成交订单约100个。

2.系统BUG已紧急修复,携程承诺赔偿所有受损用户

发现该问题后,携程已于3月10日23时紧急修复了此BUG,目前用户在预定机票过程中,将不会再遇到这样的问题。后续携程也将从技术层面加入更多的报警监控机制,避免此类问题再次发生。

对于陈先生及其他约1300名用户,携程将逐一主动与客户联系,承担用户因此产生的损失。

携程非常感谢陈先生为我们发现的程序问题,也对于给陈先生及其他相关用户带来的不好体验致歉。欢迎所有受影响用户再次验证和体验携程。

3、携程郑重承诺绝无“大数据杀熟”,欢迎社会各界监督

携程郑重承诺平台绝无“大数据杀熟”现象,如有因产品设计原因导致的用户误解,携程愿意随时倾听用户的反馈,并认真改进,欢迎广大用户和社会各界对我们进行监督。

携程计算机技术(上海)有限公司

2019年3月11日

以上就是携程致歉是什么梗介绍,希望玩家会喜欢。

携程旅行教程汇总
抢火车票绑定邮箱删除乘客信息
查询酒店电话绑定银行卡签证办理
取消抢票订单筛选酒店房型支付密码
添加报销凭证抬头酒店比价低价机票订阅
解绑银行卡绑定支付宝云抢票
客服电话注销账号更改绑定手机号码
补开凭证删除订单退票/改签
打车服务低价机票查询汽车票购买
提速抢票景点攻略

返回旧版Copyright © 1998-2025 www.iefans.net All Rights Reserved 浙ICP备2024095705号-3 意见反馈