Iefans,靠谱的软件下载站

首页 最新文章 最新安卓 最新苹果 浏览器 IE教程 在线图片编辑 最新软件 最新游戏

当前位置: IEfans / 新闻资讯 / 手游攻略/ 光与夜之恋迷境回响活动怎么玩

光与夜之恋迷境回响活动怎么玩

编辑:秩名2023-03-15 17:15:52

类型:模拟经营 语言:简体中文

扫一扫下载游戏

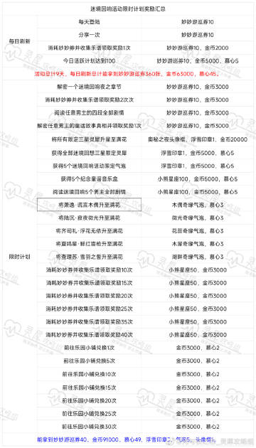
光与夜之恋迷境回响活动上线之后玩家可能还不是非常的清楚该如何进行收集卡牌,小编也已经给大家带来了超多真实的玩法活动需求,小编给大家汇总了需要收集的卡片,感兴趣的朋友一起来下载看看吧~

image.png

光与夜之恋迷境回响活动玩法推荐

迷境回响限时计划攻略

商店里三星需要600插画纪念卡,五个男主就是3000,勿忘24,满花120,五个男主满花600。

商店清空总计需要3600插画纪念卡。

限时计划总计能拿40妙妙游巡券,10妙妙游巡券做完活动能拿100插画纪念卡,总计能拿到4000插画纪念卡。

设计师还是要每天做活动。

image.png

小编的分享今天就到这里了,遇到问题不要着急,首先来IEfans手游攻略频道查一查,能为你省下不少时间哦!

相关专题

恋爱扮演游戏

恋爱扮演游戏

如果你喜欢玩角色扮演游戏,和各种人物来一场浪漫邂逅,可以来恋爱扮演游戏看看,小编在下文为你带来了最全的扮演游戏介绍,如果你喜欢的话,就可以下载一下玩一玩。

恋爱养成游戏

恋爱养成游戏

恋爱养成类型的游戏玩起来非常的真实,大家在游戏当中都能解锁其中的不同玩法和挑战模式,还有很多好玩的技巧可以帮助大家将游戏当中的内容运用到实际生活当中哦,如果你也喜欢这类型游戏的话就快来解锁剧情下载吧~

返回旧版Copyright © 1998-2025 www.iefans.net All Rights Reserved 浙ICP备2024095705号-3 意见反馈